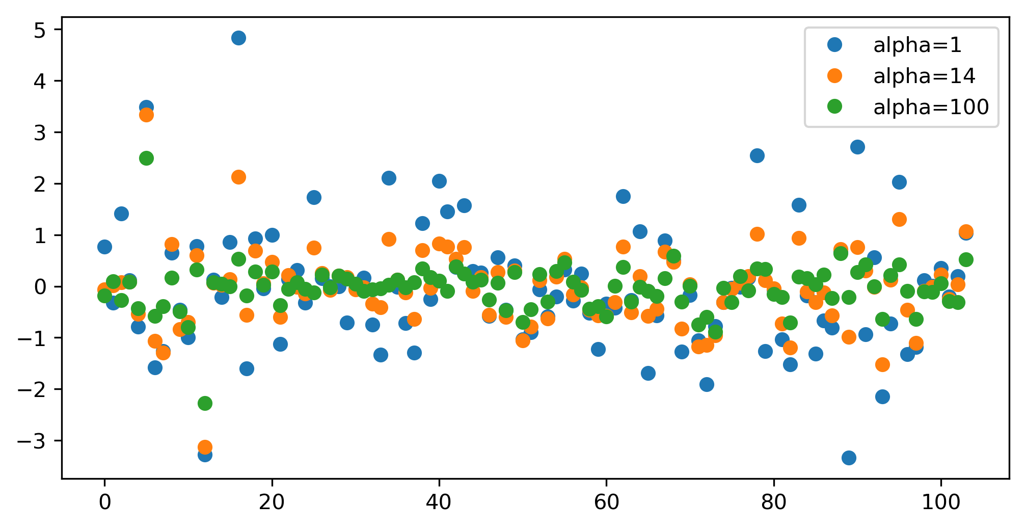
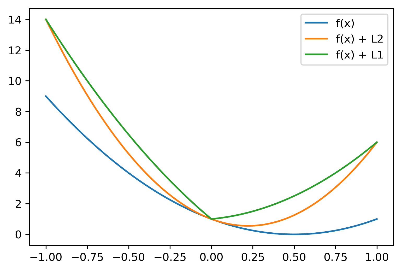
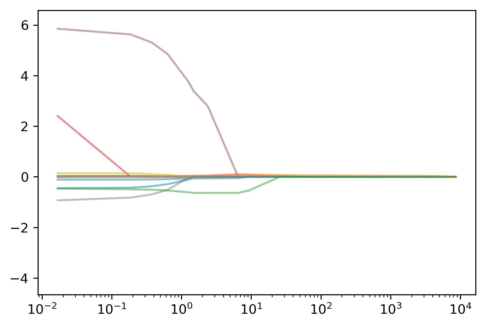
class: center, middle ### W4995 Applied Machine Learning # Linear models for Regression 01/31/18 Andreas C. Müller ??? So today we'll talk about linear models for regression. You're probably familiar with some of the basics, and that's where we'll start. But we'll also look into how to tune these models, what the trade-offs are, and some more complex techniques. TODO: SVR to robust models? Move path algorithms into this lecture instead of robust regression? Add more preprocessing and scaling to this lecture? dimensionality -> model complexity? --- class:center # Linear Models for Regression  $$\hat{y} = w^T \mathbf{x} + b = \sum_{i=1}^p w_i x_i +b$$ ??? Predictions in all linear models for regression are of the form shown here: It's an inner product of the features with some coefficient or weight vector w, and some bias or intercept b. In other words, the output is a weighted sum of the inputs, possibly with a shift. here i runs over the features and x_i is one feature of the data point x. These models are called linear models because they are linear in the parameters w. The way I wrote it down here they are also linear in the features x_i. However, you can replace the features by any non-linear function of the inputs, and it'll still be a linear model. There are many differnt linear models for regression, and they all share this formula for making predictions. The difference between them is in how they find w and b based on the training data. --- # Ordinary Least Squares $$\hat{y} = w^T \mathbf{x} + b = \sum_{i=1}^p w_i x_i +b $$ `$$\min_{w \in \mathbb{R}^p} \sum_{i=1}^p ||w^T\mathbf{x}_i - y_i||^2$$` Unique solution if $\mathbf{X} = (\mathbf{x}_1, ... \mathbf{x}_n)^T$ has full column rank. ??? The most straight-forward solution that goes back to Gauss is ordinary least squares. In ordinary least squares, find w and b such that the predictions on the training set are as accurate as possible according the the squared error. That intuitively makes sense: we want the predictions to be good on the training set. If there is more samples than features (and the samples span the whole feature space), then there is a unique solution. The problem is what's called a least squares problem, which is particularly easy to optimize and get the unique solution to. However, if there are more features than samples, there are usually many perfect solutions that lead to 0 error on the training set. Then it's not clear which solution to pick. Even if there are more samples than features, if there are strong correlations among features the results might be unstable, and we'll see some examples of that soon. Before we look at examples, I want to introduce a popular alternative. --- # Ridge Regression `$$ \min_{w \in \mathbb{R}^p} \sum_{i=1}^n ||w^T\mathbf{x}_i - y_i||^2 + \alpha ||w||^2 $$` Always has a unique solution. Tuning parameter alpha. ??? In Ridge regression we add another term to the optimization problem. Not only do we want to fit the training data well, we also want w to have a small squared l2 norm or squared euclidean norm. The idea here is that we're decreasing the "slope" along each of the feature by pushing the coefficients towards zero. This constraings the model to be more simple. So there are two terms in this optimization problem, which is also called the objective function of the model: the data fitting term here that wants to be close to the training data according to the squared norm, and the prenalty or regularization term here that wants w to have small norm, and that doesn't depend on the data. Usually these two goals are somewhat opposing. If we made w zero, the second term would be zero, but the predictions would be bad. So we need to trade off between these two. The trade off is problem specific and is specified by the user. If we set alpha to zero, we get linear regression, if we set alpha to infinity we get a constant model. Obviously usually we want something in between. This is a very typical example of a general principle in machine learning, called regularized empirical risk minimization. --- # (regularized) Empirical Risk Minimization `$$ min_{f \in F} \sum_{i=1}^n L(f(\mathbf{x}_i), y_i) + \alpha R(f) $$` ??? FIXME pointers data fitting / regularization! Many models in machine learning, like linear models, SVMs and neural networks follow the general framework of empirical risk minimization, which you can see here. We formulate the machine learning problem as an optimization problem over a family of functions. In our case that was the family of linear functions parametrized by w and b. The minimization problem consists of two parts, the data fitting part and the model complexity part. The data fitting part says that the predictions mad eby our functions should be accurate according to some loss L. For our regression problems that was the squared loss. The model complexity part says that we prefer simple models and penalizes complicated f. Most machine learning algorithms can be cast into this, with a particular choice of family of functions f, loss function L and regularizer R. And most of machine learning theory is build around this framework. People proof for differnt choices of F and L and R that if you minimize this, you'll be able to generalize well. And that makes intuitive sense. To do well on the test set, we definitely want to do reasonably well on the training set. We don't expect that we can do better on a test set than the training set. But we also want to minimize the performance difference between training and test set. If we restrict our model to be simple via the regularizer R, we have better chances of the model generalizing. --- # Reminder on model complexity  ??? I hope this sounds familiar from what we talked about last time. This is a particular way of dealing with overfitting and underfitting. For this framework in general, or for ridge regression in particular, trading off the data fitting and the regularization changes the model complexity. If we set alpha high we restrict the model, and we will be on the left side of the graph. If we make alpha small, we allow the model to fit the data more, and we're on the right side of the graph. --- # Boston Housing Dataset  .smaller[ ```python print(X.shape) print(y.shape) ``` ``` (506, 13) (506,) ``` ] ??? Ok after all this pretty abstract talk, let's make this concrete. Let's do some regression on the boston housing dataset. After the last homework you're hopefully familiar with it. The idea is to predict prices of property in the boston area in different neighborhoods. This is a dataset from the 70s I think, so everything is pretty cheap. Most of the features you can see are continuous, with the exception of the charlston river variable which says whether the neighborhood is on the river. Keep in mind that this data lives in a 13 dimensional space and these univariate plots only look at 13 different projections of the data, and can't capture any of the interactions. But still we can see that the price clearly depends on some of these variables. It's also pretty clear that the dependency is non-linear for some of the variables. We'll still start with a linear model, because its a very simple class of models, and I'd always star approaching any model from the simplest baseline. In this case it's linear regression. We're having 506 samples and 13 features. We have much more samples than features. Linear regression should work just fine. Also it's a tiny dataset, so basically anything we'll try will run instantaneously, which is also good to keep in mind. Another thing that you can see in this graph is that the features have very different scales. Here's a box plot that shows that even more clearly. ---  ??? That's something that will trip up the distance based models models we talked about last time, as well as the linear models we're talking about today. For the penalized models the different scales mean that different features are penalized differently, which you usually want to avoid. Usually there is no particular semantics attached to the fact that one feature has different magnitutes than another. We could measure something in inches instead of miles, and that would change the outcome of the model. That's certainly not something we want. A good idea is to scale the data to get rid of this effect. We'll talk about that and other preprocessing methods in-depth on Wednesday next week. Today I'm mostly gonna ignore this. But let's get started with Linear Regression --- class: middle, spacious ```python from sklearn.linear_model import LinearRegression from sklearn.model_selection import train_test_split X_train, X_test, y_train, y_test = train_test_split( X, y, random_state=0) np.mean(cross_val_score(LinearRegression(), X_train, y_train, cv=10)) ``` ``` 0.717 ``` ```python np.mean(cross_val_score(Ridge(), X_train, y_train, cv=10)) ``` ``` 0.715 ``` ??? Let’s look at two simple models. Linear regression and Ridge regression. What I've done is I’ve split the data into training and test set and used 10 fold cross-validation to evaluate them. Here I use cross_val_score together with the model, the training data, training labels, and 10 fold cross-validation. This will return 10 scores and I'm going to compute the mean of them. I'm doing this for both linear regression and Ridge regression. Here is ridge regression uses a default value of alpha of 1. Here these two scores are quite similar. --- # Coefficient of determination R^2 `$$ R^2(y, \hat{y}) = 1 - \frac{\sum_{i=0}^{n - 1} (y_i - \hat{y}_i)^2}{\sum_{i=0}^{n - 1} (y_i - \bar{y})^2} $$` `$$ \bar{y} = \frac{1}{n} \sum_{i=0}^{n - 1} y_i$$` Can be negative for biased estimators - or the test set! ??? The scores are R squared or coefficient of determination. This is basically a score that's usually between zero and one, where one means perfect prediction or perfect correlation and zero means a random prediction. What it does is it computes the mean of the targets over the data you're evaluating it on and then it looks at the distance between the prediction and the ground truth relative to the mean. If it's negative, it means you do a worse job at predicting and just predicting the mean. It can happen if your model was really bad and bias. The other reason is if you use a test set. This is guaranteed to be positive on the data it was fit on with an unbiased linear model, which will nearly never apply to what we’re doing. --- # Scaling (if you want) ```python from sklearn.linear_model import Ridge from sklearn.preprocessing import StandardScaler X, y = boston.data, boston.target X_train, X_test, y_train, y_test = train_test_split(X, y, random_state=0) scaler = StandardScaler() scaler.fit(X_train) X_train_scaled = scaler.transform(X_train) ridge = Ridge().fit(X_train_scaled, y_train) X_test_scaled = scaler.transform(X_test) ridge.score(X_test_scaled, y_test) ``` ??? If you want to scale the data, you can use StandardScaler for that. It makes the mean zero and the standard deviation one. It's an unsupervised model, so it only takes the data X_train to fit. Fitting just means computing mean and standard devitation. Then, we can scale the data using the transform method. Make sure that you fit the data only on the training set, and then transform the training and the test set. If you want to use scaling inside cross-validation, it's a little bit more tricky. As I said, more details next wednesday. I'm just mentioning this here because it might come in handy for the homework. Ok but so let's come back to the Ridge model. Above we just used the default setting for the parameter alpha, which is one. This is a reasonable default, but there is no reason why this should give us the optimum generalization performance on this problem. So it's a good idea to adjust the parameter. As we saw on Monday, we can easily do that with gridsearchCV. --- .smallest[ ```python from sklearn.model_selection import GridSearchCV param_grid = {'alpha': np.logspace(-3, 3, 13)} print(param_grid) ``` ``` {'alpha': array([ 0.001, 0.003, 0.01, 0.032, 0.1, 0.316, 1., 3.162, 10., 31.623, 100., 316.228, 1000.])} ``` ```python grid = GridSearchCV(Ridge(), param_grid, cv=10) grid.fit(X_train, y_train) ``` ] .center[  ] ??? Coming back to the ridge regression we used the standard alpha of one which is a reasonable default, but by no means, this is guaranteed to make sense in this particular problem. Here I’ve done the grid search. As we talked about on Monday, I defined a parameter grid where the key is the parameter I want to search (alpha in Ridge) and the parameters I want to try. For regularization parameters, like alpha, it’s usually good to do them on the logarithmic grid. I do a relatively fine grid here with 13 different points mostly because I wanted to have a nice plot. In reality, I would use a three or six or something like that. I’ve instantiated GridSearchCV with Ridge(), the parameter grid and do 10 fold cross-validation and then I called grid.fit. I’ve reported the mean training accuracy and mean test accuracy over 10 cross-validation folds for each of the parameter settings. Okay, you can see a couple things here. A) There's a lot of uncertainty B) The training set is always better than the test set. C) The most important thing that you can see here is that regularization didn't help. Making alpha as small as possible is the best. What I'm going to do next is I'm going to modify this dataset a little bit so that we can see the effect of the regularization. I’m going to modifying by using a polynomial expansion, again we're going to talk about a little bit more on Wednesday. --- # Adding features ```python from sklearn.preprocessing import PolynomialFeatures, scale poly = PolynomialFeatures(include_bias=False) X_poly = poly.fit_transform(scale(X)) print(X_poly.shape) X_train, X_test, y_train, y_test = train_test_split(X_poly, y) ``` ``` (506, 104) ``` ```python np.mean(cross_val_score(LinearRegression(), X_train, y_train, cv=10)) ``` ``` 0.74 ``` ```python np.mean(cross_val_score(Ridge(), X_train, y_train, cv=10)) ``` ``` 0.76 ``` ??? Basically, I'm adding a whole bunch of more features, which is the interaction between all pairs of features and to square for each feature. This allows me to learn not an only linear function, but any polynomial of degree 2 of the features, which gives me 104 features. Now there are way more features in relation to the training data size. It's still fewer features than data points, but unlike before now, they're in the same order of magnitude. Now, this is a problem that's much harder for linear regression without regularization. Keep in mind the power of the linear models really depends a lot on the dimensionality of the input space. Previously I had 16 degrees of freedom and now I have 140 degrees of freedom, so I can learn a much more complex model now. You can also think about this in terms of a 2D problem, you draw a linear line, it seems to be very, very restrictive. But if you look at a very high dimensional space, if you have more features than samples, then you can solve any problem perfectly. So it's not restrictive at all. The powerfulness of the linear models depends a lot on the majority of the features. --- .center[  ] .smaller[ ```python print(grid.best_params_) print(grid.best_score_) ``` ``` {'alpha': 31.6} 0.83 ``` ] ??? Let's look at what happens if you do a Grid search. You can see a clear fit, hopefully, it looks to you a lot like the cartoon curve that I did before. If we increase alpha, the model gets less complex and the training performance goes down. But if I increase regularization, the test score goes up for a while and if I make it too strong, it goes down. You can also see that the standard deviation is much higher with less regularization than it is with more regularization. This is sort of a more robust model and it generalizes this better. Using regularization, I found the best alpha and the best R square. It actually improved quite a bit. The alpha doesn't really mean anything depending on how you scale your data, don't think too much about that. --- # Plotting coefficient values (LR) ```python lr = LinearRegression().fit(X_train, y_train) plt.scatter(range(X_poly.shape[1]), lr.coef_, c=np.sign(lr.coef_), cmap="bwr_r") ``` .center[  ] ??? In the previous slide, linear regression did nearly as well as the Ridge Regression with the default parameters but let's look at the coefficients of a linear model. These are the coefficients of the linear model trained on the polynomial futures. I plot them adding a color to represent positive and negative. The magnitude here is 1 and then 13 zeros. We have two features, one is like, probably more than trillions times two and then there's another one that's very negative. What I conclude from this is, these 2 features are very highly correlated. The model makes both of them really, really big and then they cancel each other out. This is not a very nice model, because it relates to American stability and also it tells me that these 2 features are like extremely important, but they might not be important at all. Like the other features might be more important, but they're nullified by this cancellation effect. They (0.2 and -0.8) need to cancel each other out because the predictions are reasonable and all the houses only cost like $70,000. --- # Ridge Coefficients ```python ridge = grid.best_estimator_ plt.scatter(range(X_poly.shape[1]), ridge.coef_, c=np.sign(ridge.coef_), cmap="bwr_r") ``` .center[  ] ??? Let's look at the Ridge model. This is the best estimator, which is the model that was found in a grid search with the best parameter settings. This looks much more reasonable. This feature, which was a very negative one, still is very negative. But now this is actually three and minus three. So this is a much more reasonable range. We can also look at the features and the effect of different values of alpha. Here is a Ridge with 3 different values of alpha. In the previous random seat, alpha equal to 14 was the best now and now we have it equal to 30 something. The green one is more or less the best setting and then there's a smaller and a bigger one. You can see that basically what alpha does is, on average, it pushes all the coefficients toward zero. So here you can see this coefficient shrank going from 1 to 14 going to 0 and the same here. So basically, they all push the different features towards 0. If you look at this long enough, you can see things that are interesting, the first one with alpha equal to one it's positive, and with alpha equal to 100, it's negative. That means depending on how much you regularize the direction of effect goes in opposite directions, what that tells me is don't interpret your models too much because clearly, either it has a positive or negative effect, it can't have both. --- ```python ridge100 = Ridge(alpha=100).fit(X_train, y_train) ridge1 = Ridge(alpha=1).fit(X_train, y_train) plt.figure(figsize=(8, 4)) plt.plot(ridge1.coef_, 'o', label="alpha=1") plt.plot(ridge.coef_, 'o', label="alpha=14") plt.plot(ridge100.coef_, 'o', label="alpha=100") plt.legend() ``` .center[  ] ??? One other way to visualize the coefficient is to look at the coefficient path or regularization path. On the x-axis is the alpha, and on the y-axis, the coefficient magnitude. Basically, I looped over all of the different alphas and you can see how they shrink towards zero to increase alpha. There are some very big coefficients that go to zero very quickly and some coefficients here that stay the same for a long time. --- # Coefficient Paths  ??? Another interesting way to see the effect of regularization is to look at learning curves. The definition of the learning curve is it looks at subsets of the training set at different size and look how the model performs. Here what I'm doing is I hold the number of features constant and I look at what happens if I decrease the amount of data. So here again, I look at different strengths of regularization, alpha to 1, 14, and 100 and I look at aggression, which is basically alpha equal to zero. You can see that if I make alpha 100, you get a pretty reasonable score for small models or even here for 14, it’s the best. If you use the whole dataset then linear regression does well. If you have had a smaller or subset of the data set regularization would help. --- # Learning Curves  ??? The thing I want to illustrate is if you have less data, regularization helps more. You can see the effects here between the orange and the red are very drastic. The green one probably has too much regularization. If you have very little data, even regularizing way too much is okay, but there's sort of a sweet spot here which is the orange one and the orange one does best. The more data you add, the less important regularization becomes. If you take the blue curve at the beginning it’s much higher than the red curve, but then, in the end, they overlap. --- # Lasso Regression `$$ \min_{w \in \mathbb{R}^p} \sum_{i=1}^n ||w^T\mathbf{x}_i - y_i||^2 + \alpha ||w||_1 $$` - Shrinks w towards zero like Ridge - Sets some w exactly to zero - automatic feature selection! ??? Lasso Regression looks very similar to Ridge Regression. The only thing that is changed is we use the L1 norm instead of the L2 norm. L2 norm is the sum of squares, the L1 norm is the sum of the absolute values. So again, we are shrinking w towards 0, but we're shrinking it in a different way. The L2 norm penalizes very large coefficients more, the L1 norm penalizes all coefficients equally. What this does in practice is its sets some entries of W to exactly 0. It does automatic feature selection if the coefficient of zero means it doesn't influence the prediction and so you can just drop it out of the model. This model does features selection together with prediction. Ideally what you would want is, let's say you want a model that does features selections. The goal is to make our model automatically select the features that are good. What you would want to penalize the number of features that it uses, that would be L0 norm. --- # Understanding L1 and L2 Penalties .wide-left-column[  ] .narrow-right-column[ .smaller[ `$$ \ell_2(w) = \sum_i \sqrt{w_i ^ 2}$$` `$$ \ell_1(w) = \sum_i |w_i|$$` `$$ \ell_0(w) = \sum_i 1_{w_i != 0}$$` ]] ??? The L0 norm penalizes the number of features that are not zero. The L1 norm penalizes the absolute values. L2 norm penalizes the squared norm. The problem with L0 norm is it's one everywhere except at zero. And that's not differentiable, it's not even continuous, so this is very hard to optimize. Basically, we just gave up on this and we use the next best thing we can do, which is the L1 norm. The L1 norm is not differentiable, there’s like this kink in zero, but we can still optimize it pretty well. The L2 norm penalizes large values much more than small values. --- # Understanding L1 and L2 Penalties .wide-left-column[  ] .narrow-right-column[ .padding-top[ .smaller[ `$ f(x) = (2 x - 1)^2 $` `$ f(x) + L2 = (2 x - 1)^2 + \alpha x^2$` `$ f(x) + L1= (2 x - 1)^2 + \alpha |x|$` ]]] ??? Let's say I want to do a one-dimensional linear regression problem. The problem to solve is something of this form. I want my coefficients to be such that, let's say x, the one coefficient I'm looking for and this is sort of the squared loss function that I have. F is the daycare fitting term here, and this is would be like some quadratic. The loss function is in blue, its quadratic. The loss function plus our L2 regularization, the ridge is in orange. The data fitting plus L1 regularization is in green. The blue is a squared quadratic function, the orange is a quadratic function that sort of moved a little bit toward zero and the green one also moved towards zero but there's a kink here. Basically, this is just sort of the kink at the absolute value of zero and that makes it much more likely that the optimum will actually be at zero. So here the optimum for orange is somewhere here, so it was pushed towards zero but not exactly zero. --- class: center # Understanding L1 and L2 Penalties  ??? A different way to visualize this is in two dimensions. Let's say we have 2 coefficients. So one way to look at these norms, let’s say we want to minimize the norm but say we want to fix the norm, like more or less equivalent, these are the L1 and L2 balls. So this is all the 2D vectors that have Euclidean norm 1 or the ball and all the vectors that have L1 norm is the diamond. Let's say we restrict ourselves to a solution that lies on this ball. --- class: center # Understanding L1 and L2 Penalties  ??? And then we have a quadratic function like this, this is sort of the data fitting term again and so now if we want a solution with L2 norm equal to zero, we get the solution here, the intersection of the height lines of the data fitting term and constraint to L2 norm. But for this diamond, we're going to hit very likely one of the corners just because of the geometry of the space, we're likely to either of these corners. The corner means one of the coefficients is exactly zero, and the other one is one. So this is another sort of geometric realization of trying to understand why does this lead to exact zeros hop. --- # Grid-Search for Lasso ```python param_grid = {'alpha': np.logspace(-3, 0, 13)} print(param_grid) ``` ``` {'alpha': array([ 0.001, 0.003, 0.01, 0.032, 0.1, 0.316, 1., 3.162, 10., 31.623, 100., 316.228, 1000.])} ``` ```python grid = GridSearchCV(Lasso(normalize=True), param_grid, cv=10) grid.fit(X_train, y_train) print(grid.best_params_) print(grid.best_score_) ``` ``` {'alpha': 0.001} 0.837 ``` ??? Now we can do Grid Search again, the default parameters usually don't work very well for Lasso. I use alpha on the logarithmic grid. I fitted and then I get the best score. ---  ??? Looking at the training test set performance, you can see that if you increase the regularization, this model gets really bad. The ridge regression didn't go this badly. If you set the realization to one, all coefficients become zero. Other than that there's reasonable performance, which is about as good as the ridge performance. --- .center[  ] ```python print(X_poly.shape) np.sum(lasso.coef_ != 0) ``` ``` (506, 104) 64 ``` ??? These are the coefficients of the model. Out of the 104 features, it only selected 64 that are non-zero, the other ones are exactly zero. You can see this visualized here. The white ones are exactly zero and the other ones on non-zero. If I wanted I could prune the future space a lot and that makes the model possibly more interpretable. There's a slight caveat here if two of the features that are very correlated, Lasso will pick one of them at random and make the other one zero. Just because something's zero doesn't mean it's not important. It means you can drop it out of this model. If you have two features that are identical, one of them will be zero and one of them will be not zero and it's going to be randomly selected. That makes interpretation a little bit harder. --- .smaller[ ```python from sklearn.linear_model import lars_path # lars_path computes the exact regularization path which is piecewise linear. X_train, X_test, y_train, y_test = train_test_split(X, y, random_state=42) alphas, active, coefs = lars_path(X_train, y_train, eps=0.00001, method="lasso") plt.plot(alphas, coefs.T, alpha=.5) plt.xscale("log") ``` ] .center[  ] ??? For this model, you can look at the pass for all the different coefficients. Here it's the original data set and so we have a little bit fewer curves. There’s actually a way to compute this very effectively using lars_ path method. The Lasso model is pretty cool because it allows you to select features. It really only improves performance when you think the model should be sparse. By sparse I mean many of the coefficients should be zero. Only then it really helps. Think of it as prior knowledge that you assume most of the coefficient are zero then this model is good. You can actually formalize both of these models as a Bayesian prior if you want. --- # Elastic Net - Combines benefits of Ridge and Lasso - two parameters to tune. `$$\min_{w \in \mathbb{R}^p} \sum_{i=1}^n ||w^T\mathbf{x}_i - y_i||^2 + \alpha_1 ||w||_1 + \alpha_2 ||w||^2_2 $$` ??? You can also combine them. This actually what works best in practice. This is what's called the Elastic Net. Elastic Net tries to combine both of these penalizations together. You now have both terms, you have the L1 norm and the L2 norm and you have different values of alpha. Basically, this generalizes both. If you choose both these are alpha, it can become ridge and it can become Lasso, it can become any anything in between. Generally, ridge helps generalization. So it's a good idea to have the ridge penalty in there, but also maybe if there are some features that are really not useful, the L1 penalty helps makes the same exactly zero. --- class: center # Comparing unit balls  ??? Looking at the unit balls, if you zoom in here you would see the Elastic Net ball is kind of round, but also has a corner. Important things are the corners because that allows you to hit the exact zeros. --- # Parametrization in scikit-learn `$$\min_{w \in \mathbb{R}^p} \sum_{i=1}^n ||w^T\mathbf{x}_i - y_i||^2 + \alpha \eta ||w||_1 + \alpha (1 - \eta) ||w||^2_2 $$` Where $\eta$ is the relative amount of l1 penalty (`l1_ratio` in the code). ??? The way this parameterize in scikit-learn is slightly different. In scikit-learn, you have a parameter alpha, which is the amount of regularization and then there's a parameter called l1_ratio, that says how much of the penalty should be L1 and L2. If you make this one, you have Lasso, if you make it zero, you have a Ridge. Don't use Lasso or Ridge and set alpha zero, because the solver will not handle it well. If you actually want alpha equal to zero, use linear regression. Now we have more parameters to tune, but we just have a more general model. This actually works pretty well often. --- # Grid-searching ElasticNet ```python from sklearn.linear_model import ElasticNet param_grid = {'alpha': np.logspace(-4, -1, 10), 'l1_ratio': [0.01, .1, .5, .9, .98, 1]} grid = GridSearchCV(ElasticNet(), param_grid, cv=10) grid.fit(X_train, y_train) print(grid.best_params_) print(grid.best_score_) ``` ``` {'alpha': 0.0001, 'l1_ratio': 0.01} 0.718 ``` ??? Here is me doing a grid search. If you have two parameters for the grid search it will do all possible combinations. Here I do a logarithmic space for alpha and for the l1_ratio, I use something that’s very close to zero and something that's very close to one and some stuff in between. If you want to analyze the output of a 2D grid search a little bit harder we can’t do the nice curve anymore. --- class: smaller # Analyzing grid-search results ```python import pandas as pd res = pd.pivot_table(pd.DataFrame(grid.cv_results_), values='mean_test_score', index='param_alpha', columns='param_l1_ratio') ``` .center[  ] ??? The way that I like to do it is, here's the grip.cv results. And I put it in a data frame and then I'll make a pivot table where the values are test score, the index is one parameter and the columns are the other parameter. It allows me to visualize the grid search nicely. This is alpha and this is l1_ratio and you can see that if the l1_ratio is pretty high, there are some pretty good results, if you set the alpha accordingly. So here's like the diagonal of pretty good things. This is the model that did best. There's a slight caveat here that right now I did this with cross-validation and so this is the cross-validation accuracy. Last time I said, this is not really a good measure of generalization performance. So here, I searched way more parameters, I tried like 5 or 10 times as many models. So it's likely that by chance, I'll get better results. I didn't do this here in particular, because the data set is small and very noisy but in practice, if you want to compare models, you should evaluate it on a test set and see which of the models actually are better on the test. One more thing, why this is helpful is if the best value is on the edge of this graph that means my ranges were too small. Question is why we're using r square instead of the squared loss, one of the answers is that's the default in scikit-learn and the other answer is it's nice to know the range so you know that perfect prediction is one and you have some idea of what 0.5 means, the RMSE (the other norm that you usually use is the RMSE) depends on the scale of the output. So for example for the housing prices, it might be interesting to see what is the standard error in terms of dollars. If you want, like something that is in the units of the output, RMSE is good or mean absolute error might even be better. If you want something that is independent of the units of the output r square is pretty good because you know it's going to be between zero and one and it's measure something like the correlation and so if it's like 0.9, you know it’s a pretty good model. If my RMSE is 10,000 I don't know if have a good model or a bad model depends on what the range of the outputs is. The last thing I want to talk about today is this was basically changing the regularization parts. The two most times regularization we looked at is Ridge which is L2 penalty, Lasso which is an L1 penalty and combining two of them which is Elastic Net. So now I want to talk about changing the first part, which was the squared loss of the predictions, basically. --- # Robust Regression  ??? Robust regression, which is a regression that’s robust to outliers. So let's say we have a single feature on the x-axis here, and response on the y-axis. This is like a one-dimensional regression problem, it's pretty linear. You think it's pretty easy, but you have nearly all the data here, and then some of the data's here. --- # Least Squares Fit to Outlier Data  ??? If you fit a linear model to this with least squares, this is what you're going to get. Obviously, depending on how many data points are here, and how many data points are here. But there's a lot of data points here and there's only a few here but soon the linear model gets tilted away because of the way the square loss works, large errors get penalized a lot because of the ball shape. --- # Robust Fit  ??? So ideally, what we would like from a model is we want it to fit like the orange or decreeing line. So here are the models that we're going to talk about Huber regression and RANSAC regression and the blue is linear regression. Ideally, we also about want the model to tell us which are the inliers, which are the outliers. These techniques are helpful if you think there are inliers and outliers and sometimes you can visually see if they are there or are not. In dimensional spaces, it might be hard to visualize that. But if you have a feeling that there might be outliers, these are techniques you might want to try. Now I want to talk about how exactly that works. --- class: smaller # Huber loss .padding-top[ .left-column[  ] .right-column[ `$$min_{w, \sigma} \sum_{i=1}^n \left (\sigma + H\left ( \frac{X_iw - y_i}{\sigma}\right) \sigma \right ) + \alpha ||w||_2^2$$` `$$H(z) = \begin{cases} z^2, &if |z| < \epsilon, \\ 2\epsilon|z| & else\end{cases}$$` ] ] ??? Let's first talk about the Huber regressor. Huber regressor changes the square loss that we had here with Huber loss. There's a sigma, which is learned from the data, and there's an epsilon which is a specifier. The sigma learns some scaling of the data. The main thing is its quadratic if the error is smaller than epsilon, and it's the absolute value if it's larger than epsilon. So the mean here around zero it's quadratic and here on the outside, it's linear. That means very large errors are not penalized much more. So large outliers will not move away from along the line a lot. So the reason why we can't just use absolute error here is that we want a differentiable problem. So here everything is like differentiable and so it's nice and easy to optimize. And we get a stable optimum. The epsilon defines how close you need to be to be an inlier and if you're out of that you're an outlier. You still get penalized to make mistakes there, but you get penalized not nearly as much as you would for linear regression. This leads to this pretty big difference. You can see the Huber regression is still slightly tilted from the line. So here the orange lines are probably what we would actually want and the green line is what the Huber regression gives us. It's slightly tilted but still its way better than what linear regression would give us. Question: Does Huber have a closed-form solution like OLS or Ridge? All of these problems are pretty easy to solve. Linear regression indeed has a closed-form solution, which means need to invert the matrix, so it’s a really bad idea to try to invert any matrix to solve this. So you probably have some other like QR solver, that's implement in Fortran doing the stuff behind the scenes and in the end, it's going to be an iterative process either way. Similarly, for Ridge, you can do an SVD. And sometimes SPD is a good idea to solve it, sometimes it's not. Next time we will talk about logistic regression, which has nothing like a closed-form solution but still solving it to make a difference. So don't worry about things having close from solutions. It's more about how hard is the optimization problem. These are all connected optimization problems. They're mostly least squares, they are really simple. So the answer is probably no, but don't worry about it. Here you also need to estimate the sigma. --- # RANSAC  ??? The way RANSAC works are it subsamples of data, usually just enough points to fit whatever model you want. Here we want to use it with the linear model and we're actually going use linear regression because we're going to have very few features and we just going to sample enough data points to fit the linear model. Here in 2D, we need like three data points to fit the model. So we continuously sample three data points and fit linear regression, I drew up three of them here. So now we have multiple candid solutions and now we can evaluate how good these solutions are. The way we do this is we look at how well they predict the data and how well they predict particular fractions of the data. --- class: middle  ??? Here we can see the points that are determined inliers based on the fit. Clearly the blue one has the most inliers, so it is slected as solution. --- ??? Here according to the default parameters that are set in RANSAC, these are all the inliers according to the blue model, orange model, and the green model. Here the blue model has way more inliers, it means it explains the data much better than the other models. You can also iterate this again and try to fit a model with this but the main idea is basically just subsampling the data, fit the model and try to find one that fits the data well enough. So here this covers a large fraction of the data with inliers with this model. Then you can also decide which points are outliers and which are not. You can do this for Huber as well. So all I have for today. Any questions? To repeat the question to see how well the model fits I count many data points are within a particular threshold of the prediction. --- class: middle # Questions ?