class: center, middle ### W4995 Applied Machine Learning # Support Vector Machines 02/14/18 Andreas C. Müller ??? Today we're going to talk about support vector machines, both linear support vector machines, and kernel support vector machines. FIXME: more stuff on margin, normal vectors etc less bullet points revisit linear svc in more detail? explain approximation better? too much back and forth? on rbf heatmap: show overfitting more clearly! --- class: spacious # Motivation - Go from linear models to more powerful nonlinear ones. - Keep convexity (ease of optimization). - Generalize the concept of feature engineering. ??? The main motivation for kernel support vector machines is that we want to go from linear models to nonlinear models but we also want to have the same simple kernel optimization to solve. So basically, the optimization problem we have to solve from a kernel SVM is about as hard as a linear SVM. So it's sort of very simple problem to solve. It’s much easier than learning in neural networks for example. But we get nonlinear decision boundaries. The idea behind this is to generalize the concept of feature engineering. We'll see in a little bit how, for example, kernels SVM with polynomial kernels relate to using polynomials explicitly in your feature engineering. Before we talk about kernels, I want to talk a little bit more about linear support vector machines, which we already discussed last week. --- class: spacious # Reminder on Linear SVM `$$ \min_{w \in \mathbb{R}^p} C \sum_{i=1}^n \max(0, 1 - y_i w^T\mathbf{x}) + ||w||^2_2 $$` $$ \hat{y} = \text{sign}(w^T \mathbf{x}) $$ ??? The idea behind the linear support vector machine is it's a linear classifier, the minimization problem is up a hinge loss, which is basically linear in the decision function w^x. Basically, as long as you have a distance on the right side of the hyper plane, that’s bigger than one, your data point does not contribute to the loss. So you want all of the points outside of this margin of one around the separating hyper plane. --- #Max-Margin and Support Vectors .center[  ] ??? A point is within the margin if 〖y_i w〗^T x is smaller than one. That means if you have a smaller w, you basically have a smaller margin given that you're on the correct side. If you're on the wrong side, you'll have always have a loss. If you're in the correct side, if you're w^x is small, then you also have a loss. --- class: center #Max-Margin and Support Vectors `$$ \min_{w \in \mathbb{R}^p} C \sum_{i=1}^n \max(0, 1 - y_i w^T\mathbf{x}) + ||w||^2_2 $$` $$\text{Within margin} \Leftrightarrow y_iw^T x < 1$$ Smaller $w \Rightarrow$ larger margin --- class: center #Max-Margin and Support Vectors .left-column[  ] .right-column[  ] ??? Here are two examples on the same dataset. Where I learned linear support vector machine with c-0.1, and c=1. With c=0.1, you have a wider margin. There are points inside the margin and all the points inside the margin are support vectors which contribute to the solution. Points that are outside of the margin and on the correct side doesn't contribute to the solution. These points are sort of classified correctly, not when they’re ignored. The normal vector is w and basically, the size of the margin is the inverse of the length of w. C=0.1 means I have less emphasis on the data fitting and more emphasis on the shrinking w. This will lead to a smaller w. If I have larger C that means less regularization, which will lead to a larger W, larger W means a smaller margin. So there are fewer points here, they are inside the margin and therefore, fewer support vectors. More regularization usually means a larger margin but more points inside the margin. Also, more support vectors mean there are more data points that actually influence the solution. --- # Reformulate Linear Models .smaller[ - Optimization Theory $$ w = \sum_{i=1}^n \alpha_i \mathbf{x}_i $$ (alpha are dual coefficients. Non-zero for support vectors only) $$ \hat{y} = \text{sign}(w^T \mathbf{x}) \Longrightarrow \hat{y} = \text{sign}\left(\sum_i^{n}\alpha_i (\mathbf{x}_i^T \mathbf{x})\right) $$ $$ \alpha_i <= C$$ ] ??? Now I want to go from this linear model and extended to a nonlinear model. The idea here is that with some improvisation theory, you can find out that the W at the optimum can be expressed as a linear combination of the data points which is relatively straightforward to C. Expressing W as a linear combination, these alphas are called dual coefficients. Basically, you’re expressing the linear weights as a linear combination of the data points with this two coefficients alpha and you can show that these alpha are only non-zero for the points that contribute to this solution. So you can always write W as a linear combination of the support vectors with some alphas. If you want you can do this optimization problem either in trying to find W or you can rewrite the optimization problem and you can try to find these alphas. If you do this in terms of alphas, the decision function can be rewritten like this. Instead of looking at you w^T x, we just replace W transposed by the sum over all the training data points x_i and then basically we move the sum out of the inner products and we can see that it's the sum over all the alpha i in the inner product of the training data points x_i was a test data point x. Optimization theory also tells us that if I find the alpha w to minimize this problem, then all the alpha i (s) will be smaller than c. This is another way to say what I said last time that basically c limits the influence of each data point. So, if you have a smaller c the alpha i belong to each training data point can only be as big as this c, and so each of the data points has only limited influence. --- class: spacious # Introducing Kernels $$\hat{y} = \text{sign}\left(\sum_i^{n}\alpha_i (\mathbf{x}_i^T \mathbf{x})\right) \longrightarrow \hat{y} = \text{sign}\left(\sum_i^{n}\alpha_i (\phi(\mathbf{x}_i)^T \phi(\mathbf{x}))\right) $$ $$ \phi(\mathbf{x}_i)^T \phi( \mathbf{x}_j) \longrightarrow k(\mathbf{x}_i, \mathbf{x}_j) $$ k positive definite, symmetric $\Rightarrow$ there exists a $\phi$! (possilby $\infty$-dim) ??? The idea of this rewrite is that now I observed that the optimization problem and the prediction problem can be written only in terms of these inner products. Let's say I want to use the feature function ∅, like doing a polynomial expansion with the polynomial feature transformation and while if I use ∅x_i as these inputs then they just replace the x and then I just need the inner products between these feature vectors, but the only thing I really ever need is these inner products. Instead of trying to come up with some feature functions that are good to separate the data points, I can try it to come up with inner products. I can try to engineer this thing here instead of trying to engineer the features. If you write down any positive definite quadratic form that is symmetric, there's always a ∅. So whenever I write down any function that is positive definite and symmetric into vectors, there's always a feature function ∅ so that this is the inner product in this feature space, which is kind of interesting. The feature space might be infinite dimensional though. So the idea that it might be much easier to come up with these kinds of inner products than trying to find ∅. So we're now trying to design the k, which makes this whole thing a good nonlinear classifier. So in this case, obviously, the kernel. --- # Examples of Kernels $$k_\text{linear}(\mathbf{x}, \mathbf{x}') = \mathbf{x}^T\mathbf{x}'$$ $$k_\text{poly}(\mathbf{x}, \mathbf{x}') = (\mathbf{x}^T\mathbf{x}' + c) ^ d$$ $$k_\text{rbf}(\mathbf{x}, \mathbf{x}') = \exp(\gamma||\mathbf{x} -\mathbf{x}'||^2)$$ $$k_\text{sigmoid}(\mathbf{x}, \mathbf{x}') = \tanh\left(\gamma \mathbf{x}^T\mathbf{x}' + r\right)$$ `$$k_\cap(\mathbf{x}, \mathbf{x}')= \sum_{i=1}^p \min(x_i, x'_i)$$` - If $k$ and $k'$ are kernels, so are `$k + k', kk', ck', ...$` ??? There's a couple of kernels that are commonly used. So the linear kernel just means I just use the inner product in the original space. That is just the original linear SVM. Other kernels that are commonly used are like the polynomial kernel, in which I take the inner products, I add some constant c and I raise it to power d. There's the RVF kernel, which is probably the most commonly used kernel, which is just a Gaussian function above the curve around the distance of the two data points. There's a sigmoid kernel. There's the intersection kernel, which computes the minimum. And if you have any kernel, you can create a new kernel by adding two kernels together or multiplying them or multiplying them by constant. The only requirement we have is that they're positive, indefinite and symmetric. What does this look like in practice? So, for example, let's look at this polynomial kernel. It's not very commonly used, but I think it's one of the ones that are relatively easy to understand. So the idea of the polynomial kernel is it does the same thing as computing polynomials. But if you compute polynomials of a very high degree, your feature vector becomes very long. Whereas here, I always just need to compute this inner product and raise them to this power. --- # Polynomial Kernel vs Features $$ k_\text{poly}(\mathbf{x}, \mathbf{x}') = (\mathbf{x}^T\mathbf{x}' + c) ^ d $$ Primal vs Dual Optimization
Explicit polynomials $\rightarrow$ compute on `n_samples * n_features ** d` Kernel trick $\rightarrow$ compute on kernel matrix of shape `n_samples * n_samples`
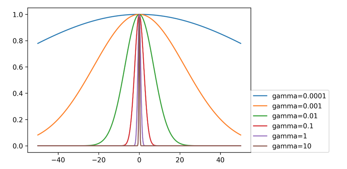
For a single feature: $$ (x^2, \sqrt{2}x, 1)^T (x'^2, \sqrt{2}x', 1) = x^2x'^2 + 2xx' + 1 = (xx' + 1)^2 $$ ??? So if I compute explicit polynomials, if I end features and then I do all the interactions, my data set becomes number of samples times number of features to the power D. So if I have 1000 features, and I take D to be 5, this will be enormous. If I'm using the kernel trick, which is replacing this inner product in the feature space by the kernel, then I only need to compute the inner product on the training data. So I only need to compute on this inner product matrix which is number of samples times number of samples. So this is much smaller if number of features to the D is smaller than number of samples then I can compute, essentially the same result on something that’s a different representation of the data. You can see that they're not entirely equivalent. So doing the polynomial expansion is not entirely equivalent to the polynomial features but it's about the same. You can see this quite easily for a single feature. If I do this for many features, adding extra features would make a very long feature vector, but the thing on the right-hand side always stays the same. --- # Poly kernels with sklearn .smaller[ ```python poly = PolynomialFeatures(include_bias=False) X_poly = poly.fit_transform(X) print(X.shape, X_poly.shape) print(poly.get_feature_names()) ``` ``` ((100, 2), (100, 5)) ['x0', 'x1', 'x0^2', 'x0 x1', 'x1^2'] ``` ] .center[  ] ??? You can see that they're very similar, by just applying them scikit-learn, either the Kernel SVM or the explicit polynomial features. Here I have this dataset consisting of classes orange and blue. These are not linearly separable. So if I use a linear SVM, it wouldn't work. But I can do a polynomial transformation to go from two features to five features. In here I just added degree two features. And then I can learn linear SVM on top of these expanded features space. I get a very similar result if I instead of expanding the features, I use the original dataset. But now instead of learning linear SVM, I use a SVM with the polynomial kernel of degree 2, they're not exactly the same because there was this factor of squared of two that I mentioned, but they're pretty much the same. Question is if we increase the capacity of the model and we overfit and we'll talk about this in a little bit, but so, for now, we want to increase the capacity of a model making more flexible I mean, we definitely don't want to increase it infinitely. But we really making out model more flexible. So here for the polynomial kernel, you could get the same result just by expanding. If you have a very high degree polynomial it would be a large expansion. If you use one of the other kernels, for example, the RVF kernel doing this expansion would actually be resolved in infinite dimensional vector, so you couldn't actually do this with a feature vector. Now I'm looking at this model here on the right-hand side where I'm using the polynomial features. --- class: smaller # Understanding Dual Coefficiants ```python linear_svm.coef_ #array([[0.139, 0.06, -0.201, 0.048, 0.019]]) ``` $$ y = \text{sign}(0.139 x_0 + 0.06 x_1 - 0.201 x_0^2 + 0.048 x_0 x_1 + 0.019 x_1^2) $$ ```python linear_svm.dual_coef_ #array([[-0.03, -0.003, 0.003, 0.03]]) linear_svm.support_ #array([1,26,42,62], dtype=int32) ``` `$$ y = \text{sign}(-0.03 \phi(\mathbf{x}_0)^T \phi(x) - 0.003 \phi(\mathbf{x}_{26})^T \phi(\mathbf{x}) +0.003 \phi(\mathbf{x}_{42})^T \phi(\mathbf{x}) + 0.03 \phi(\mathbf{x}_{63})^T \phi(\mathbf{x})) $$` ??? And so if I look at the linear SVM and I have five coefficients corresponding to the five features. And so if I make a prediction, its first coefficient times the first feature, second coefficient times the second feature and so on, and I look at the sine of it. This is just a linear prediction if I want to look what this looks like in terms of dual coefficients, I can look at the dual coefficients of linear SVM and the support. Out of these many data points, there's four, they were selected as support vectors by the optimization. These are the ones that have these black circles around them. And so the solution can be expressed as a linear combination of these four support vectors where the coefficients are dual coefficients. If I want to express this in terms of dual coefficients, I can say its dual coefficient -0.03 times the inner product of the first data point and my test data point in feature space. I do the same thing for the train each point 26 and 42 and 63 with their respective weights. Now I can look at how does this look like for kernel. --- # With Kernel `$$y = \text{sign}\left(\sum_i^{n}\alpha_i k(\mathbf{x}_i, \mathbf{x})\right) $$` ```python poly_svm.dual_coef_ # array([[-0.057, -0. , -0.012, 0.008, 0.062]]) poly_svm.support_ # array([1,26,41,42,62], dtype=int32) ``` `$$ y = \text{sign}(-0.057 (\mathbf{x}_1^T\mathbf{x} + 1)^2 -0.012 (\mathbf{x}_{41}^T \mathbf{x} + 1)^2 \\ +0.008 (\mathbf{x}_{42}^T \mathbf{x} + 1)^2 + 0.062 * (\mathbf{x}_{63}, \mathbf{x} + 1)^2 $$` ??? So for kernel, the prediction is this. For kernel SVM there are no coefficients in the original space, there's only dual coefficients. For each of support vectors, I compute the kernel of support vector with the test point for which I want to make a prediction. This is basically the prediction function of the kernel support vector machine. And you can see it's very similar to this only that I’ve replaced these inner products by the kernels. The original idea behind this kernel trick was to make computation faster. In some cases, it might be faster. $$ y = sign(-0.03 * np.inner(poly(X[1]), poly(x)) – 0.003 * np.inner(poly(X[26]), poly(x)) +0.003 * np.inner(poly(X[42]), poly(x)) + 0.03 * np.inner(poly(X[63]), poly(x)) $$ --- # Runtime Considerations .center[  ] ??? So how does it look like in terms of runtime, here I have the same plot in linear space and log-log space. This is for a fixed number of features, more features make the kernel better. But if I fix the number of features, you can see which of the two is faster. Log-log space is better for this. So you can see that if I have a very small number of samples, then linear kernel and doing explicit polynomials is slower than doing the kernel because of the matrix that's number of samples times the number of samples is very small. But if I have a lot of features, then doing the explicit expansion is faster since the number of samples is large. In the case where we can do explicit feature expansion if we have a lot of samples, maybe that's faster. --- class:spacious # Kernels in Practice - Dual coefficients less interpretable - Long runtime for “large” datasets (100k samples) - Real power in infinite-dimensional spaces: rbf! - Rbf is “universal kernel” - can learn (aka overfit) anything. ??? So what does this mean for us in practice? One issue is that the dual coefficients are usually less interpretable because they give you like weightings of inner products with the training data points which is maybe less intuitive than looking at like five times x squared and if you have large data sets they can become very slow. The real power of kernels is when the feature space would actually be infinite-dimensional. The RBF kernel is called the universal kernel, which means you can learn any possible concept or you can overfit any possible concept. Same is true for like neural networks and trees and nearest neighbors, for example, they can learn anything but linear models and even polynomial models of a fixed degree cannot learn everything. --- class:spacious #Preprocessing - Kernel use inner products or distances. - StandardScaler or MinMaxScaler ftw - Gamma parameter in RBF directly relates to scaling of data – default only works with zero-mean, unit variance. ??? Nearly all of these kernels use the distance in the original space. These inner products are distances and so scaling is really important. People use a center scale or min-max scalar. For the RBF kernel or for any of the kernels really the default parameters work well for scale data. If you don't scale your data default parameters will not work at all. If you multiply that by five then the default parameters will give you terrible results. --- # Parameters for RBF Kernels - Regularization parameter C is limit on alphas (for any kernel) - Gamma is bandwidth: $k_\text{rbf}(\mathbf{x}, \mathbf{x}') = \exp(\gamma||\mathbf{x} -\mathbf{x}'||^2)$ .center[  ] ??? Support vector machine with RBF kernel has these two parameters you need to tune. These both control complexity in some way. We already said that the C parameter limits the influence of each individual data point and the other one is to kernel bandwidth gamma. A smaller gamma means a wider kernel. So wider kernel means a simpler model because the decision boundary will be smoother. Whereas a larger gamma means a much narrower kernel and that means each data point will have much more local influence, which means it's more like the nearest neighbor algorithm and has more complexity. Usually, you should tune both of these parameters to get a good tradeoff between fitting and generalization. --- .center[  ] ??? This plot tries to illustrate these two parameters in the RBF SVM kernel. On the vertical is C and on the horizontal is gamma and support vectors are marked with circles. So the simplest model is basically the one with the smallest gamma and smallest C. Basically, all data points are support vectors, everything gets averaged and have a very broad kernel. Now, if I increase C, I overfit the data more, each data point can have more influence. And so only the data points that are really close to the boundary have influence now. If you increase gamma, the area of influence of each data point sort of shrinks. So here from it being basically linear or having this very little curvature if you increase gamma, it gets more and more curvature. And in the end, if you make gamma very large, each data point basically has a small sort of isolated island of its class around it giving a very complicated decision boundary. So here, for example, these clearly overfit the training data and so this is probably too large gamma. There's sort of a tradeoff between the two. Usually, they're multiple combinations of C and gamma that will give you similarly good results. --- ```python from sklearn.datasets import load_digits digits = load_digits() ``` .center[  ] ??? Looking at the digit dataset. Let's say we want to learn kernel support vector machine on this dataset. So set the two important parameters to tune is C and gamma. --- # Scaling and Default Params .smaller[ ``` gamma : float, optional (default = "auto") Kernel coefficient for 'rbf', 'poly' and 'sigmoid'. If gamma is 'auto' then 1/n_features will be used ``` ```python scaled_svc = make_pipeline(StandardScaler(), SVC()) print(np.mean(cross_val_score(SVC(), X_train, y_train, cv=10))) print(np.mean(cross_val_score(scaled_svc, X_train, y_train, cv=10))) ``` ``` 0.578 0.978 ``` ```python gamma = (1. / (X_train.shape[1] * X_train.std())) print(np.mean(cross_val_score(SVC(gamma=gamma), X_train, y_train, cv=10))) ``` ``` 0.987 ``` ] ??? Gamma by default in scikit-learn is one over the number of features. This really makes sense only if you scale the data to have a standard deviation of one, then this is a pretty good default. Here if I compare cross-validation, kernel SVM with default parameters on this dataset versus kernel SVM with the scaled data, the performance is either 57% or 97%. There's a giant jump between the scaled data and the upscale data. Actually here in this data set, all the pixels are on the same scale more or less, so they all are between 0 and 16. So if we change the gamma to be to take into account the standard deviation of the data set, I actually get pretty good results. This is actually just a very peculiar dataset because I basically I know the scale should be from zero to one when it's from 0 to 16. So scaling by the overall standard deviation gives me good results here. But in principle day, I want to convey is that gamma scales with the standard deviation of the features. Usually, each of the features has a different standard deviation or a different scale and so you want to use a centered scale to estimate the scale for each feature and bring it to one. And then the default gamma, which is one over number of features will be sort of reasonable. --- # Grid-Searching Parameters ```python param_grid = {'svc__C': np.logspace(-3, 2, 6), 'svc__gamma': np.logspace(-3, 2, 6) / X_train.shape[0]} param_grid ``` {'svc_C': array([ 0.001, 0.01 , 0.1 , 1. , 10. , 100. ]), 'svc_gamma': array([ 0.000001, 0.000007, 0.000074, 0.000742, 0.007424, 0.074239])} ```python grid = GridSearchCV(scaled_svc, param_grid=param_grid, cv=10) grid.fit(X_train, y_train) ``` ??? To tune them, I use the scaled SVM and both C and gamma usually learn auto log space, so here I have a log space for C and gamma. I actually divide this by the number of features, I could also just change the range, but as I said, this is sort of something that scales with the number of features and standard deviation. Then I can just do my standard grid searchCV with the two-dimensional parameter grid. --- # Grid-Searching Parameters .center[  ] ??? Usually, there's a strong interaction between these two parameters. And the SVM is pretty sensitive to the setting of these two parameters. So you can see here if you look at the scales, balance 10 classification dataset. So chance performance is 10% accuracy. And so if I set the parameters wrong, I get chance accuracy. If I set them right, I get the high 90s. So that's the difference between setting gamma to 0.007 and 0.000007 or between setting c to 1 and c to 0.0001. So usually they're some correlation between the C and gamma values which are good. So you can decrease or increase C if you decrease gamma and the other way around. So usually I like to look at grid search results as a 2d heat map for this and if your optimum is somewhere on the boundary, you want to extend your search space. For example, you can see that I wouldn't need to search this very small Cs, they don't work at all, but maybe something better might be over here. A C of 100 is already like a very big C so if I want to use even less regularization, learning the model will be even slower. --- # Support Vector Regression .center[  ] ??? There's also a variant of support vector machines that work for regression. This another way to do robust regression. So robust to outliers in a sense, and it uses this weird loss, which basically says, “I want all my data to be in a tube of size εaround my regression line.” So this is inverse of the margin. You can do this with linear or you can do this with a kernel. Again, only a couple of the data points, support vectors will contribute to the solution either way. You have now an additional parameter, parameter C. It trades off the simplicity of the model versus accuracy on the training data set but there's also the parameter ε, which basically says how wide the tube that you want is. And usually, people sort of set the ε based on domain knowledge. So they say, I want my prediction to be this good and then they tune the parameter C and whatever the parameters of the kernel are. So if you use Support Vector regression with an RBF kernel, you probably set your ε to some reasonable value for your application and then you're going to tune C and gamma again. --- # Using SVR - Fix epsilon based on application /outliers - Linear kernel → robust linear regression - Ploy / rbf kernel → robust non-linear regression .center[  ] ??? With linear kernel, there's a sort of robust linear regression. Only the outliers contribute to the solution. For this dataset, orange is the data and I fit both the polynomial model and SVR with both the polynomial kernel and RBF kernel and the support vectors for these two models and you can see the points that are outliers are always support vectors. You always pay the most amount of attention to the points that are hardest to predict. The reason why I say this is robust is because you're looking at the absolute value of the error. Basically, you're looking at the distance from the tube but the absolute value and so the absolute value is more robust than looking at the squared error. SVR is linear basically for all our errors. In Huber loss, you had a quadratic part around the target and then you had the linear part for the outliers. In the SVR, you have this tube in which you had to get no error at all. And then for the outliers, you have a linear part. This is quite related to Huber. Kernelizing this gives nonlinear regression that is also robust to outliers, which is nice. The reason why kernelizing both of these methods works well is that they only depend on a couple of the data points. You could do the same trick with dualization and do dual coefficients for logistic regression. But if you did it for logistic regression, all data points would contribute to the solution. --- class: middle, center ## Undoing the Kernel-Trick ??? Alright, so let's undo the kernel trick. --- # Why undo the kernel trick? .center[  ] ??? You need to compute a kernel between all data points and so if you have a million data points, large-scale models basically don't work. There are some strategies to make the work but in general, it's a bad idea to work with an object that's square in the size of the number of samples, if number of samples grows very large. --- class:spacious # RKHS vs RKS ### (Reproducing Kernel Hilbert-Spaces vs Random Kitchen Sinks) - Idea: ditch kernel, approximate (infinite-dimensional) feature map $$\phi(x)^T \phi(x') = k(x, x') \approx \hat{\phi}(x)^T \hat{\phi}(x')$$ - For rbf-kernel random projection followed by sin/cos , higher n_features is better https://www.microsoft.com/en-us/research/video/random-kitchen-sinks-replacing-optimization-withrandomization-in-learning/ ??? The original idea was we can create features like polynomial features and we can expand our feature space, then this gives us more powerful models. Then we had the kernel trick which said instead of designing features, we're just going to design inner products or kernels which will give us even more powerful models and it's going to be cheaper. In input space, if we have a lot of samples actually completing these kernels is too much work and so we're going to use feature expansions that approximate the kernel. The RBF kernel is very popular, and so we want to use the RBF kernel but if we want to have the explicit expansion that would be like an infinite-dimensional series and so we're we don't want to do that. Instead, we're going to construct some finite dimensional approximate feature map that basically says data product in this feature space is about the same as the RBF kernel. If we do that we are again in the regime having an object that's number of samples times number of features and we can do a sort of our standard learning strategies which are much faster in terms of number of samples because we don't need to compute these specs for the kernel. One that's popular is called random kitchen sinks. Kernel is often called RKHS (Reproducing kernel Hilbert-Spaces). In RKS you do you draw a big random matrix, you multiply your data with this matrix and then you apply sine and cosine in some specific way and this approximates RBF kernel quite well. --- # Kernel Approximation in sklearn ```python from sklearn.kernel_approximation import RBFSampler gamma = 1. / (X_train.shape[1] * X_train.std()) approx_rbf = RBFSampler(gamma=gamma, n_components=5000) print(X_train.shape) X_train_rbf = approx_rbf.fit_transform(X_train) print(X_train_rbf.shape) # (1347, 64) # (1347, 5000) np.mean(cross_val_score(LinearSVC(), X_train, y_train, cv=10)) # 0.946 np.mean(cross_val_score(SVC(gamma=gamma), X_train, y_train, cv=10)) # 0.987 np.mean(cross_val_score(LinearSVC(), X_train_rbf, y_train, cv=10)) # 0.984 ``` ??? I want to apply this I have to specify the gamma for the RBF kernel that I want to approximate and I also have to specify how many features I want. More features give me a better approximation but they’re also slower to compute. Using the digit dataset again which is 64 dimensional. I go from the 64-dimensional initial input space to a transformation using an RBF sampler to a 5000-dimensional space in which the inner products are about the same as the RBF kernel. So now I can compare what happens if I use the linear model on the input space with kernel model and with the linear model on the approximated space. In this way, no matter how many data points I have, I can always apply an RBF kernel SVM by explicitly transforming the data into some randomized space and then use a linear model. --- # Nyström Approximation - Use low-rank approximation of kernel matrix - Select some samples, compute kernel with only those, embed all the points. - Using all points = full rank = exact - For same number of components more expensive than RBFSampler, but needs less! ```pythom from sklearn.kernel_approximation import Nystroem nystroem = Nystroem(gamma=gamma, n_components=200) X_train_ny = nystroem.fit_transform(X_train) print(X_train_ny.shape) # (1347, 200) np.mean(cross_val_score(LinearSVC(), X_train_ny, y_train, cv=10)) # 0.974 ``` ??? There's another strategy in scikit-learn called Nystrom. This RBF sampler only works for RBF kernel while Nystrom works for all possible kernels. Basically, you subsample a couple of the training data points and you compute kernel only on these couple of train data points. This way it doesn't grow quadratically in the size of the data points. So for example here, I choose randomly 200 data points and only compute the kernel on these 200 data points. That gives me a projection again. So here I do a projection in this 200-dimensional space that’s created by evaluating the kernel on 200 data points from a training set. In this example, for RBF kernel I get the same result as I did before. Doing this is like slightly more expensive. To do this, you need to compute an SVD of size number of samples times 200. So that’s why this is a little bit slower to compute whereas for RBF sampler you just need to sample some Gaussian noise. If you do n_components = n_samples this will actually be exact and so you'll get exactly the same model. So you get a transformation in the kernel space that is exact, then you can use any linear model you want. For example, you could use logistic regression. If you want probabilities but you also want to use kernels, you can use Nystrom. This will transform your data and then you can use logistic regression in kernel space easily, or PCA or K means or any other model. It becomes kernelized by explicitly transforming the data. --- class: spacious # Fast Food etc - Many newer / faster algorithms out there - Not in sklearn so far - FastFood one of the most prominent ones - Current research on selecting good points for Nystroem. ??? There are a couple newer, better models in scikit-learn. For example, one is called fast foods. There's like smart strategies on how to pick the points in Nystrom. There's one obvious question you can ask yourself now, which is why again that we want to approximate the kernel. So the idea was all we want to create features to help us to classify and we came up with these kernels instead of the features and then we came up with features that approximate the kernels. But we only use these kernels because they were kind of convenient. So what we are really interested in is creating features that help us classify. So we can also just create some random features that help us classify, we don't really need to relate them to a kernel. --- # Relation to Random Neural Nets - Why approximate kernels? - Just go random ! ```python rng = np.random.RandomState(0) w = rng.normal(size=(X_train.shape[1], 100)) X_train_wat = np.tanh(scale(np.dot(X_train, w))) print(X_train_wat.shape) ``` (1347, 100) ```python np.mean(cross_val_score(LinearSVC(), X_train_wat, y_train, cv=10)) ``` 0.966 ??? For example, I can you use a random neural network which is so here again, I just create random normal data that's number of features times 100. So just like a 64 times hundred random matrix, multiply this with the training data set and do a 10 H, which is a thing you're doing in the neural network. So this is just like a random projection followed by non-linearity and then I train the linear model on it and it's like nearly as good as the kernel SVM. This shows that maybe it doesn't matter as much what kind of transformation you do, as long as it's nonlinear and high dimensional enough, you basically blow up your feature space and then you can learn more complex models. It seems to work quite easily in practice. You can think of this as I initialize the neural network, but I only train the output layer, I don't train the hidden layer at all. I just make it random and so it works. --- class: spacious # Extreme Learning Machine Hoax - AKA random neural networks - Same result published in the 90s - Bogus math ??? There have been a couple papers that call these extreme learning machines and I hope no one ever uses the word extreme learning machines for two reasons. One, they plagiarize work that it was like 20 years older. Secondly, their math makes no sense at all. --- class: spacious # Kernel Approximation in Practice - SVM: only when 100000 >> n_samples, but works for n_features large - RBFSampler, Nystroem can allow making anything kernelized! - Some kernels (like chi2 and intersection) have really fast approximation. ??? Some final remarks on when you might want to use this. If you have less than 100,000 samples, you can just train SVM and particular SVM really don’t care that much about how many features you have. They care more about how many samples you have. So RBF sampler or Nystrom can make anything kernelized if you want, which is kind of nice. And also they can allow you to make kernelized algorithms reasonably fast on really big data sets. There are some kernels that are really fast and have nice approximations that are also implemented in scikit-learn. For example, chi2 kernel and intersection kernel. If you do computer vision, these are really cool and they have like, really good fast approximations and that just makes things much better. --- class: spacious # Summary - Kernels are cool! - Kernels work best for “small” n_samples - Approximate kernels or random features for many samples - Could do even SGD / streaming with kernel approximations! - Could use Logistic Regression (hurray probabilities) ??? One of the other things that you can do with the kernel is you can do Stochastic Gradient Descent. So usually, for an SVM to work, you would at least need to store all the support vectors in your memory. Maybe you need to store your whole data set into memory. If you have a very large data set that might not be possible. But with kernel approximations, the RBF sampler doesn't depend on the data at all, it's a transformer, but it doesn't learn anything from data. It just does random transformations. So you can use it together with Stochastic Gradient Descent and learn basically, on infinitely large data. You can just do it on streaming data. You can update your model as things come in, and you can do this in a nonlinear way. --- class: center, middle # Questions ?